日本知名零售商唐吉诃德:折扣零售为什么要从“校园无人小店”开始?
2025.07.29

D
CAMPUS DONKI
唐吉诃德×云拿科技



唐吉诃德
/CAMPUS DONKI
走进日本大阪电气通信大学的校园里,你很难不被一间与众不同的小店吸引。它没有收银台、没有排队、也没有店员,学生们扫码进店、拿起商品、转身走人,结算全程自动完成,不到一分钟就能搞定。
这就是唐吉诃德最新开出的 “校园唐吉诃德”无人便利店,也是日本知名折扣零售商唐吉诃德与云拿科技合作的首家智能无人店铺。

折扣零售遇上无人化,为什么从校园、从小店开始?这背后,是折扣零售走向智慧化、低成本、高效率的新逻辑!


01
折扣零售:
唐吉诃德的底色与新趋势
CAMPUS DONKI × CLOUDPICK




唐吉诃德×云拿科技
折扣零售,正在成为全球零售业增长最显著的版块。它的本质从来不只是“便宜”,而是一套低毛利、高周转、稳定供货的高效运营逻辑。通过精细化选品、灵活选址、快速流转,折扣零售让消费者觉得“花得值”,也让商家获得更稳健的利润。

折扣零售及硬折扣的战略定位
数据显示,这一模式正在全球范围内蓬勃发展:2023年,美国折扣零售市场规模已超过 14500亿日元,折扣巨头 Dollar General 年销售额达到 378亿美元,同比增长超过 10%。

在日本,这个数字同样令人瞩目,折扣零售市场早在2021年就突破了4万亿日元;在中国,折扣零售近三年保持着 6%以上的年均增长率,在疫情后的理性消费潮流中迅速站稳脚跟。

唐吉诃德的折扣基因:
便利+折扣+娱乐

折扣零售的繁荣,背后是消费者和市场环境的双重变化。一方面,全球经济波动、人口老龄化、年轻人收入压力等因素让更多人转向理性消费,高性价比逐渐成为主流选择。
另一方面,传统大卖场面临高租金、高人工、坪效下降等困境,数字化和供应链升级又让低价高效运营成为可能。

硬折扣开辟新蓝海战场
于是,折扣零售在夹缝中找到了一条进击之路,并逐渐成为零售行业的增长引擎。
唐吉诃德正是折扣零售浪潮中的标杆之一。自1989年创立以来,这家日本折扣零售巨头始终坚持“便利性+折扣+娱乐”的理念,用充满乐趣的“探宝式购物体验”俘获了不同年龄层的顾客。

不同于传统超市整齐划一的陈列,唐吉诃德通过“压缩陈列”,让顾客在层层叠叠的商品中“挖宝”,每一次逛店都充满新鲜感和惊喜。这种独特体验背后,正是折扣零售兼顾低价与乐趣的精髓。

截至目前,唐吉诃德在日本本土已经开出超过 600家门店,并成功进入新加坡、泰国、美国等海外市场,成为日本折扣零售出海的代表。
但面对更加细分、多变的消费需求,唐吉诃德也在不断调整自己的布局。它不再只是依赖于大型商场、家庭客群,而是开始探索“更小、更灵活”的小店模式。

唐吉诃德的选择:
大店和小店,双轮驱动

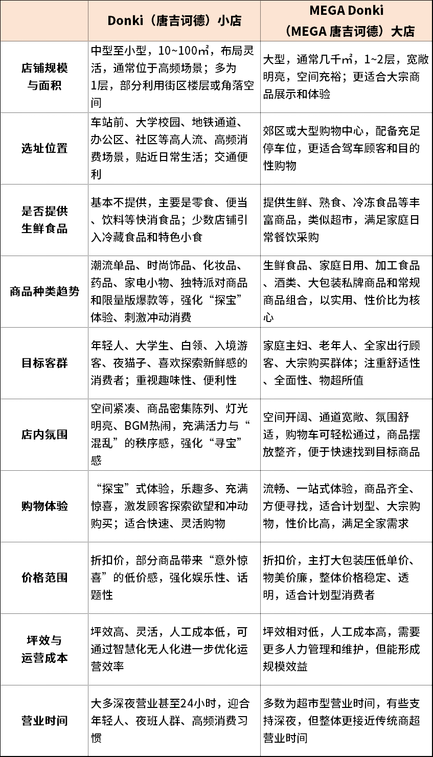
唐吉诃德作为日本最知名的折扣零售商,多年探索中,它形成了两条互补的折扣逻辑:大店MEGA Donki和小店Donki,大店与小店并不是替代,而是互补。

大店作为品牌的“旗舰”,定位于家庭一站式采购、大宗购物,面积宽敞、商品丰富、体验舒适;而小店则通过更小的空间、更快的体验、更灵活的选址,深入年轻人、上班族、学生、社区居民等高频消费场景,以“探宝”属性吸引顾客,并兼顾坪效和成本优势。

比如,在东京银座和涩谷这样寸土寸金的街区,小店的灵活性就能发挥优势,接触到更多年轻、高频、愿意探索的客群。密集陈列带来的寻宝乐趣,与折扣零售的本质不谋而合。
而唐吉诃德也借此将“探宝”体验延伸到了无人化智慧门店,通过云拿科技的智能化解决方案,把小店的坪效和趣味性再推向一个新高度。

折扣零售早已不是“拼便宜”的低水平竞争,而是用一套科学、高效、灵活的逻辑重构零售体验。唐吉诃德正在通过它的“大店+小店”双轮驱动战略,把折扣零售的故事写得更完整。
下一步,它选择从一间校园无人小店开始,继续升级自己的“探宝”逻辑。这背后,是成本优势?是场景选择?还是智慧化转型?我们不妨算一笔账!
唐吉诃德






02
为什么选择小店?
唐吉诃德算了一笔账
CAMPUS DONKI × CLOUDPICK




唐吉诃德×云拿科技
在折扣零售的大棋盘里,唐吉诃德并没有舍弃大店,但它越来越重视小店的布局。这不仅仅是“大店的补充”,更是一种符合时代趋势的战略选择。为什么这么说?不妨先算一笔账。
过去很长时间里,唐吉诃德的MEGA Donki大店 承载着品牌形象和销售重心:面积宽敞、商品丰富、体验舒适,是家庭一站式采购的首选。但高企的租金、沉重的人力成本和漫长的回本周期,也让它在新市场扩张时变得愈发笨重。而灵活的小店,不仅投资小、效率高,还能深入大店无法渗透的高频消费场景。

从这笔账可以看出:开一间大店的初始投入成本,足够开出 30~60家小型Donki,而且小店回本周期更短、坪效更高、风险更低。对于企业来说,这意味着更好的现金流、更灵活的扩张、更稳健的回报。尤其在运营上,小店通过无人化技术实现了人力成本减少85%以上,彻底释放了效率潜力。
当然,大店和小店并不是此消彼长,而是互为补充。大店是品牌的旗舰店,负责品牌形象和大宗消费;而小店像灵活的触角,深入高频消费场景、精准覆盖年轻客群,二者组合才能实现真正的市场全覆盖。
01
除此之外

除此之外,
小店还有三大显而易见的优势:
选址灵活,适应校园、地铁、社区、办公区等高频场景;
投资小、坪效高、回本快,风险低;
更贴近年轻、高频、注重新鲜感的客群,用“探宝”氛围和智能体验吸引他们回流。
02
更重要的是

更重要的是,唐吉诃德不是唯一一个押注“小而精”业态的零售巨头。近年来,全球多家传统商超都在主动转型、加速布局小型智慧便利店:
· 沃尔玛在美国和中国推出“Neighborhood Market”小型社区店,用于补充大型卖场的空白区域。

· 家乐福大力发展“Carrefour Express”便利店,仅在欧洲市场就运营了近9000家。

这些实践充分说明,小而美、灵而精、智能化的便利店,正在成为零售行业的新共识和未来趋势。
当小店遇上云拿科技的智慧化加持,这一模式的优势被进一步放大。AI摄像头+重量传感器实现“拿了就走”的自动结算,无人化降低成本85%、实时数据回流优化库存和选品,这让小店不仅更灵活高效,还更智慧。

未来的零售行业该如何演进
在今天的大环境下,大店的厚重和小店的灵活,恰恰是零售商能否高效覆盖市场的关键。唐吉诃德用这组数据和实践证明,小店不仅划算,还更符合未来零售的方向。下一步,它选择把这种小店模式,放进大学校园里落地无人化。
为什么选择校园?又是如何实现的?
折扣零售





03
云拿赋能智慧化技术加持:
让校园零售不再难做
Project progress report




唐吉诃德×云拿科技
大学校园是一个典型的高频消费场景,但长期以来却是很多零售品牌不愿意深耕的“鸡肋市场”。为什么?
一方面,学生消费高频但客单价低,导致坪效难以提升;另一方面,校园店面积通常很小,人力成本又居高不下,导致传统零售商很难在这个场景里实现盈利。更棘手的是,学生群体的需求多变、峰谷波动明显,库存管理、品类调整非常考验运营能力。
换句话说,想做校园市场,过去就是一笔不划算的生意。

云拿智慧化技术,逐个击破痛点


痛点:面积小、坪效低、难盈利
云拿AI无人店通过AI摄像头+重量传感器,实现商品和顾客的自动识别,“拿了就走”的自动结算,不再需要专门的收银台和大量员工。省下的人力和空间被用来摆放更多商品,提高坪效和毛利。


痛点:高峰期拥堵、体验差
云拿智慧化结算让顾客几乎不排队,扫码进店、拿完走人,整个购物过程平均不到1分钟,大大提高高峰期的接待能力和体验感。


痛点:人力成本高、效率低
无人化运营将人力成本降低85%以上,后台实时监控、智能补货,提高运营效率,实现24小时不间断运营。

更重要的是:
打通用户触点,提升长期价值

相比传统校园店只是一个“售卖场所”,云拿赋能的无人店还为品牌创造了宝贵的数字化用户触点。顾客通过扫描二维码、绑定LINE账户进入店铺,不仅完成购物体验,还成为品牌的粉丝。

通过LINE小程序,零售商可以与顾客持续互动,定期推送优惠、个性化推荐、会员活动,并在LINE公众号上扩充其他服务,比如积分商城、新品投票、专属活动预约等。

这些数字化运营手段让校园无人店不再是一次性生意,而是一个获客入口,持续提升用户生命周期价值(LTV),真正把“流量”沉淀为“留量”。

产学合作的潜力:
不仅是一家店,更是一座实验场

“校园唐吉诃德”不仅是唐吉诃德首次尝试无人化小店、智慧化折扣零售在校园场景的落地,更是一次创新性的产学合作探索。
借助云拿智慧化无人店所沉淀下来的用户数据,唐吉诃德与学校、合作方共同挖掘学生群体的消费偏好、价格敏感度、商品创新诉求。

这些数据不仅能用于日常运营决策,还能反向推动年轻人群体商品的开发和调整,帮助唐吉诃德为新世代消费者创造更多真正符合需求的“下一代商品”,提升整体附加价值。
也就是说,这不再是一家简单的便利店,而是一个针对年轻消费群体的实验平台和数据中心。
为了进一步验证这一模式的可持续性和可扩展性,唐吉诃德的母公司 PPIH 已经计划与云拿科技合作,在2025年11月开出第二家“校园唐吉诃德”,并逐步扩大这一品牌的影响力,打造真正可复制、可规模化的智慧校园零售新标杆。

值得一提的是,“校园唐吉诃德”作为一个独立的业态,与传统 Donki 和 MEGA Donki 互不干扰,既不占用它们的门店资源,也不会和它们在场景上产生竞争和冲突。它针对的是大店和小店未曾深入的高频年轻客群,用独立的逻辑和资源运营,从而实现品牌整体在不同消费场景的互补和协同。
唐吉诃德






云拿科技
/CLOUDPICK
从一笔账开始,到一间校园无人小店,再到产学研共赢的示范探索,唐吉诃德与云拿科技用行动证明:折扣零售的未来,未必在于更大的店,而在于更灵活的场景、更智慧的技术和更懂用户的数据。
“校园唐吉诃德”不是终点,而是起点。
它解决了校园零售盈利难、运营难的问题,让唐吉诃德得以进入年轻高频市场;它也通过沉淀用户触点、收集消费数据,为产学合作和商品创新创造了新的附加价值。更重要的是,它为整个行业提供了一个可复制、可扩展的样板。
未来,随着 PPIH与云拿科技计划于2025年11月开出第二家校园店,并计划在三年内布局5~10家“校园唐吉诃德”,这种模式将逐渐从试点走向规模化、品牌化。

在零售业迈向智慧化、无人化、数据化的大趋势下,每一个正在思考转型升级的零售企业,都值得从唐吉诃德的这次实验里找到自己的答案:敢不敢去试一试“更小、更精、更智慧”的未来。
如果你也在探索如何用无人化和智慧化激发出场景新价值,欢迎和我们聊聊,让我们一起,用一间小店,撬动更大的未来!

往 期 精 彩
300年老字号×AI无人药房,雷允上开出上海第一家智能健康便利站
可口可乐也在用的AI无人零售解决方案,节省门店人力80%,顺便赚回品牌粉丝?


长按识别二维码
获取同款解决方案
轻松实现降本增效


