上海市市长龚正亲临云拿科技展位调研!
2025.06.25


2025年6月13日下午,第十一届中国(上海)国际技术进出口交易会(以下简称“上交会”)在上海世博展览馆圆满落幕。本届上交会以“赋能新质生产力与可持续发展”为主题,聚焦全球技术创新成果与商业落地能力,是国内外高新技术企业的重要展示平台。

在本届“十大项目”评选中,上海云拿智能科技有限公司凭借“基于AI+AIoT的智慧零售&物资管理解决方案”脱颖而出,成功入选,成为备受瞩目的技术代表项目之一。
这是对云拿技术创新力、产品成熟度和规模化落地能力的全面认可,也标志着AI零售与智能仓储解决方案,正在从“探索期”走向“产业化主流”!
市长巡馆、展台高频曝光

上交会开幕当天(6月11日),上海市市长龚正出席并启动本届展会,并在开幕式前与中外嘉宾一同巡馆。在境外主宾城市格拉斯哥市和境内主宾城市深圳展区之间,龚正市长专程走进了云拿智能科技展台,详细了解了AI无人零售与智能仓储系统的落地能力与技术原理。
云拿科技创始人兼CEO冯立男博士介绍了公司在空间智能识别技术上的核心突破,分享了云拿在全球多个国家落地无人零售与无人领用仓的实际成效,并在最后邀请市长亲身体验“刷脸进仓、拿了就走”的AI智能物资管理流程。
这不仅是一项科技成果的展示,更代表了新质生产力对实体零售与物资管理模式的重构期待。

云拿展台也吸引了来自全球多个国家的专业观众、媒体代表与合作机构驻足体验。在现场,无人零售店/仓模拟真实运营场景,观众通过扫码或刷脸进入,亲身体验“拿了就走”的便捷流程。
多家主流媒体如《澎湃新闻》、《文汇报》、《中国科学报》、《央广网》也第一时间在现场对云拿展位进行了报道与采访,从技术突破、运营效率、隐私合规性等角度全面关注了这一“AI商店”背后的技术实力。这些来自政府、高校、园区、媒体与海外城市的多方关注,为云拿方案在全球更广泛的落地打下了基础!



更聪明的零售与仓储

在很多人眼中,“无人零售”就是自动售货机或简单的自助收银,但在云拿看来,这只是最初级的形态。
真正的智慧零售与智能仓储,必须具备以下能力:
· 能承载多SKU、多人并发的复杂场景
· 能实现自动识别、自动结算、自动分析
· 能在隐私合规前提下,完成对消费者偏好的深度洞察
· 能以更低的运维成本、更高的数据效率,真正进入商业化规模

云拿AI无人店vs云值守vs自贩机

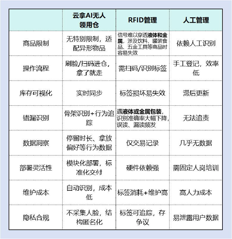
云拿无人领用仓vsRFIDvs人工管理
无论是前端消费体验,还是后端库存管理,云拿都在用AI和视觉算法重塑零售与仓储的技术底层。我们相信,真正的“新质生产力”,不是换一个设备,而是重构整个场景!



多家主流媒体评价云拿

本届上交会期间,云拿展位获得多家主流媒体的重点关注与深入报道,技术亮点、实际应用、隐私合规等方面频频登上新闻热榜——
《央广网》:
“上海云拿智能科技带来的NANO无人零售方案在本届上交会惊艳首秀,记者走进面积约5平方米的‘云拿无人零售店/无人仓’参与体验。”
“据工作人员介绍,顾客只要扫码步入智能门店,货架传感技术、视觉AI动态识别技术便会悄然运作。”
“当顾客取走商品、直接离店,系统便能在不侵犯顾客隐私的前提下,自动完成结算或记录领用信息,真正实现‘拿了就走,无感支付’,为零售行业注入科技新动能。”

《澎湃新闻》:
“一间面积约5平方米的‘云拿无人零售店/无人仓’让不少参观者驻足。”
“商品容量是自动售货机的5到7倍,每3-5家门店仅需一人打理。”
“系统采用骨架识别而非人脸识别,既精准又合规。”

《中国科学报》:
“云拿支持多人同时选购、货架定制、行为追踪,系统可根据顾客停留时间等数据进行选品优化。”
“目前已拓展至15个国家,与超过100家客户建立合作。”
“通过AI技术实现‘拿了就走’,后台自动生成订单,提升效率也保护隐私。”

《文汇报》:
“记者在现场体验‘AI商店’,错拿错放、多人购物等场景,系统都能精准识别。”
“商品只需放入‘学习仓’,系统即能快速识别并上架销售。”
“吸引多批海外客商现场洽谈,展位人气火爆。”
这些报道不仅记录了云拿方案的落地表现,更从第三方角度验证了我们在“零售智能化”和“场景适应力”上的技术厚度!

本次上交会“十大项目”的入选,是对云拿在AI+零售与仓储领域持续投入的肯定。
过去几年,我们始终聚焦在一件事上:如何让“智能化”进行效率和运营上的跃升。

从单店运行到多店统筹,从AI识别到数据驱动,从线下布点到远程运维,我们不断打磨方案,只为让客户在真实场景中用得起、跑得稳、扩得快。
当前,云拿的解决方案已广泛应用于交通枢纽、园区、商圈、高校、赛事等场景,并在全球30+国家落地超过3000个项目。

如果你正在关注AI无人零售、智能物资管理等方向,欢迎随时与我们联系,了解更详细的部署方式与合作模式。
往 期 精 彩
300年老字号×AI无人药房,雷允上开出上海第一家智能健康便利站
可口可乐也在用的AI无人零售解决方案,节省门店人力80%,顺便赚回品牌粉丝?


长按识别二维码
获取同款解决方案
轻松实现降本增效